賃貸トレンド
  • 賃貸トレンドニュース
  • 共催セミナー
  • 注目の商材紹介
  • メルマガ登録

『賃貸トレンド』とは

賃貸不動産経営に役立つ最新商材とセミナーを届ける、全国賃貸住宅新聞のオンラインメディアサイトです。

【お知らせ】

賃貸不動産経営に役立つ展示会
『賃貸住宅フェア2025東京』
出展申し込み受付中です!

【掲載商材カテゴリー】

  • 賃貸住宅フェア (1)
  • 賃貸住宅フェア2022セミナー (20)
  • 人材・教育 (12)
  • 入居者管理・経営サポート (195)
  • 最新商材・サービス紹介 (14)
  • 住宅設備・建材 (182)
  • リフォーム・リノベーション (63)
  • 税務・相続相談 (15)
  • 法律相談 (6)
  • 建築・その他土地活用 (51)
  • 不動産投資 (36)
  • ローン・借り換え (2)
  • 保険・保証 (10)
  • 家賃債務保証 (12)
  • 不動産会社向け業務支援 (197)
  • 情報・書籍 (11)

【このサイトについて】

■ 賃貸トレンドとは
■ 運営会社
■ プライバシー・ポリシー
■ お問い合わせ
  • Home
  • 619709e98f2e2e73c8dda620a56b2a3b

619709e98f2e2e73c8dda620a56b2a3b

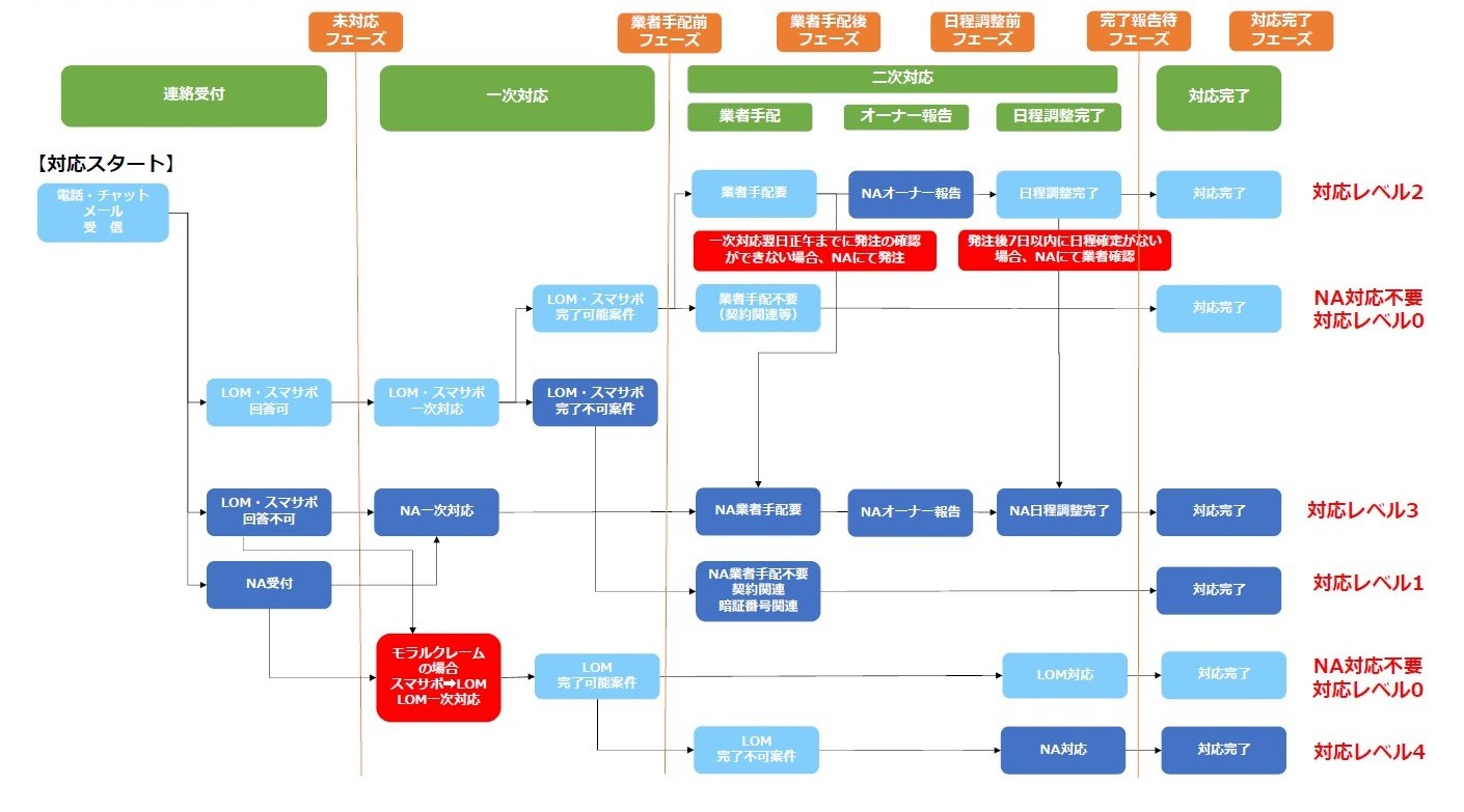
Published 2025年10月22日 at 1410 × 783 in 入居者アプリ「totono」で仕事量もコストも削減、入居者対応最前線!
← Previous
Next →
Both comments and trackbacks are currently closed.